Skip to main content

Overview

The EVM mempool manages both EVM and Cosmos transactions in a unified pool, enabling Ethereum-compatible transaction flows including out-of-order transactions and nonce gap handling. It replaces the default CometBFT FIFO mempool to support Ethereum tooling expectations while maintaining Cosmos SDK compatibility.

Purpose and Design

The EVM mempool serves as a bridge between Ethereum’s transaction management model and Cosmos SDK’s consensus layer. Design Goals:
  • Ethereum Compatibility: Out-of-order transaction submission, nonce gap handling, transaction replacement with higher fees, standard txpool RPC methods
  • Cosmos Integration: Unified mempool for both EVM and Cosmos transactions, fee-based prioritization, integration with ante handlers, preservation of consensus finality
Use Cases: Complex contract deployments (DeFi protocols), batch transaction workflows (development scripts), transaction replacement (fee bumping)

Transaction Flow

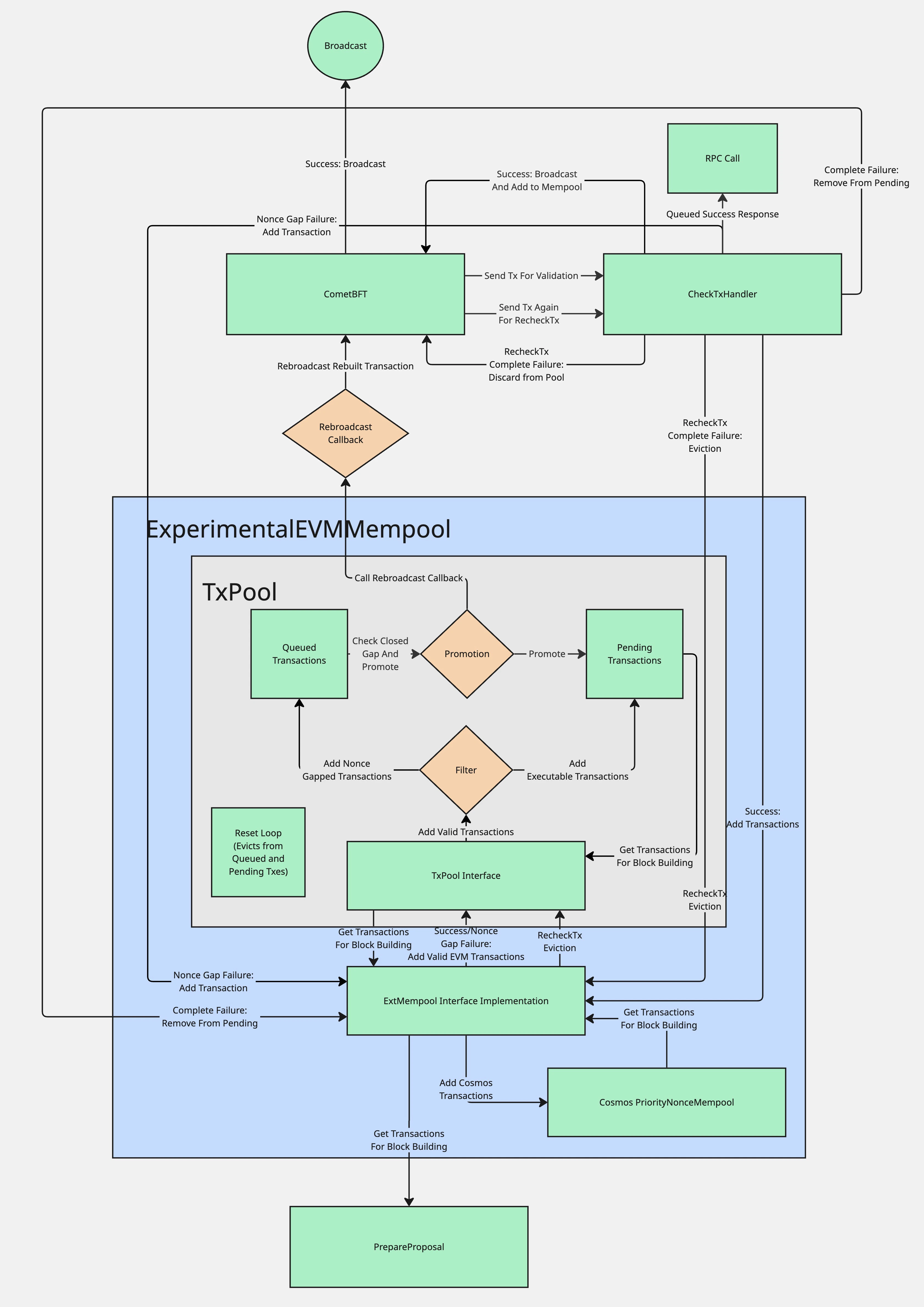
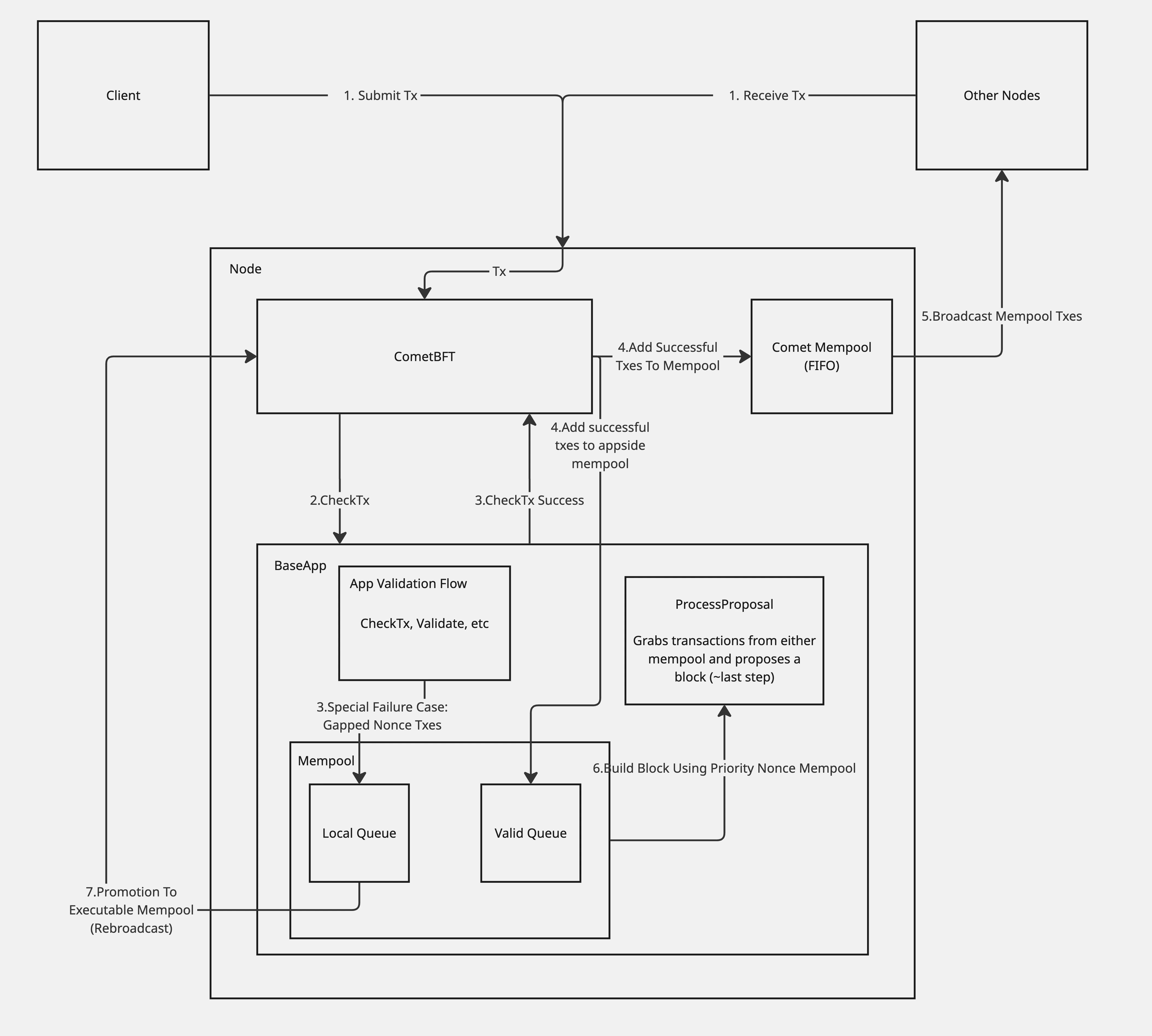
1-3. Submission and CheckTx Routing

Transactions submitted via JSON-RPC or P2P are received by CometBFT and validated using CheckTx (source): Success Path: Valid transactions with correct nonces pass through to the Comet mempool for broadcast. Nonce Gap Detection: Transactions with future nonces are intercepted and queued locally:
if errors.Is(err, ErrNonceGap) || errors.Is(err, ErrNonceLow) {
    // Queue locally, don't broadcast
    err := mempool.InsertInvalidNonce(request.Tx)
}
Other Failures: Rejected and return error (insufficient fees, balance, invalid signature, etc.)

4-7. Mempool, Broadcast, and Block Building

Successfully validated transactions are added to the Comet mempool, broadcast via P2P, and selected for blocks based on fee priority. Queued transactions are automatically promoted when nonce gaps are filled.

Architecture

Mempool Architecture

Problem Statement

CometBFT rejects transactions with nonce gaps or out-of-order batches (common in deployment scripts). Ethereum tooling expects these transactions to queue rather than fail.

Solution Architecture

Two-tiered approach:
  • Local queue: Stores gapped transactions without network propagation, preventing invalid transaction gossip
  • Public mempool: Contains only valid transactions, maintaining consensus integrity
  • Automatic promotion: Moves transactions from local to public when gaps fill
Transaction Flow

Core Components

CheckTx Handler: Intercepts nonce gap errors during validation, routes gapped transactions to local queue. Only nonce gaps are intercepted - other failures (fees, balance, etc.) are rejected immediately. TxPool: Direct port of Ethereum’s transaction pool managing pending (executable) and queued (future) transactions with promotion, eviction, and replacement. LegacyPool: A port of Geth’s transaction pool. Stores non-executable transactions with nonce gaps, tracks dependencies, automatically promotes when gaps are filled. ExperimentalEVMMempool: Unified structure managing both EVM and Cosmos transaction pools with single interface for insertion, selection, and removal.

Transaction Type Routing

Ethereum transactions (MsgEthereumTx): Routed to the EVM TxPool, which handles nonce gaps, promotion, and eviction. Executable transactions are then broadcast via CometBFT P2P. Cosmos transactions (bank, staking, gov, etc.): Routed directly to a PriorityNonceMempool using fee-based prioritization. Priority is calculated as fee_amount / gas_limit in the EVM coin denom.

Unified Block Selection

During block building, EVM and Cosmos transactions compete for inclusion based on their effective tip:
  • EVM: min(gas_tip_cap, gas_fee_cap - base_fee)
  • Cosmos: fee_amount / gas_limit
Higher effective tip is selected first regardless of transaction type.

Transaction States

Queued (Local Storage): Transactions with nonce > expected nonce Rejected (Immediate Failure): Insufficient fees (GasFeeCap < BaseFee), insufficient balance, invalid signature, gas limit exceeded

API Reference

The mempool exposes Ethereum-compatible RPC methods. See JSON-RPC Methods documentation for detailed reference:
  • txpool_status, txpool_content, txpool_contentFrom, txpool_inspect
Explore interactively: RPC Explorer

Configuration

Basic Configuration

mempoolConfig := &evmmempool.EVMMempoolConfig{
    AnteHandler:   app.GetAnteHandler(),
    BlockGasLimit: 100_000_000,
}

evmMempool := evmmempool.NewExperimentalEVMMempool(
    app.CreateQueryContext,
    logger,
    app.EVMKeeper,
    app.FeeMarketKeeper,
    app.txConfig,
    app.clientCtx,
    mempoolConfig,
)

Advanced Configuration

mempoolConfig := &evmmempool.EVMMempoolConfig{
    LegacyPoolConfig: &legacypool.Config{
        AccountSlots: 32,           // Transactions per account (default: 16)
        GlobalSlots:  8192,         // Total pending (default: 5120)
        AccountQueue: 128,          // Queued per account (default: 64)
        GlobalQueue:  2048,         // Total queued (default: 1024)
        Lifetime:     6*time.Hour,  // Transaction lifetime (default: 3h)
        PriceLimit:   2,            // Min gas price wei (default: 1)
        PriceBump:    15,           // Replacement bump % (default: 10)
    },
    AnteHandler:   app.GetAnteHandler(),
    BroadcastTxFn: customBroadcastFunction, // Optional
    BlockGasLimit: 200_000_000,
    MinTip:        uint256.NewInt(1000000000), // Optional minimum tip
}
Source: mempool/txpool/legacypool/legacypool.go:168-178

Configuration Examples

High-Throughput:
LegacyPoolConfig: &legacypool.Config{
    AccountSlots: 64, GlobalSlots: 16384, PriceLimit: 1,
}
Resource-Constrained:
LegacyPoolConfig: &legacypool.Config{
    AccountSlots: 8, GlobalSlots: 2048, Lifetime: 1*time.Hour,
}
DeFi-Optimized:
LegacyPoolConfig: &legacypool.Config{
    PriceBump: 25, Lifetime: 30*time.Minute, // MEV protection
}

Integration

For chain developers integrating the mempool, see the EVM Mempool Integration Guide.

Testing

Verify mempool behavior using test scripts in cosmos/evm. The tests/systemtests/Counter/script/SimpleSends.s.sol script demonstrates typical Ethereum tooling behavior with 10 sequential transactions arriving out of order.